§ 1. Характеристика химического элемента на основании его положения в Периодической системе Д. И. Менделеева -
1. Дайте характеристику элементов: а) фосфора; б) калия.


2. Запишите уравнения химических реакций, и характеризующие свойства:
Уравнения реакций с участием электролитов запишите также в ионной форме.

3. Дайте характеристику магния - простого вещества. Какой тип связи наблюдается в нем? Какие физические свойства имеет металл магний? Запишите уравнения реакция магния со следующими веществами: а) кислородом; б) хлором Cl2; в) серой; г) азотом N2; д) соляной кислотой. Рассмотрите их с позиций процессов окисления-восстановления.
Магний— простое вещество, дня него характерна металлическая кристаллическая решетка; он обладает металлическим блеском, электропроводностью.

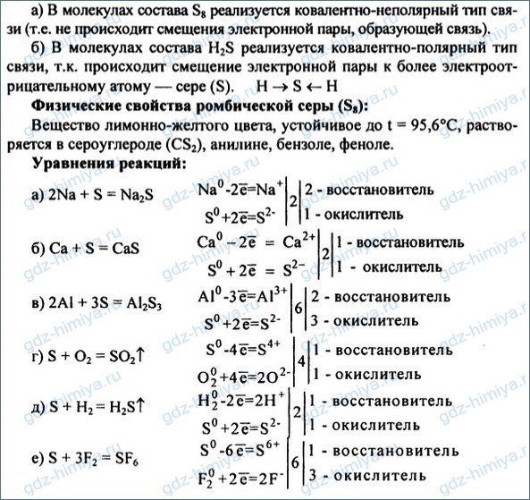
4. Что такое аллотропия? Какой тип химической связи реализуется в молекулах состава: a) S8; б) H2S? Какие физические свойства имеет наиболее устойчивая модификация серы — ромбическая сера? Запишите уравнения реакций серы со следующими веществами: а) натрием; б) кальцием; в) алюминием; г) кислородом; д) водородом; е) фтором F2. Рассмотрите их с позиций процессов окисления-восстановления.
Аллотропия — явление существования химического элемента в виде нескольких простых веществ, различных по строению и свойствам (так называемых аллотропных форм).

5. Сравните свойства простого вещества кремния со свойства-ми простых веществ, образованных химическими элементами — соседями кремния по периоду.
Неметаллические свойства кремния выражены слабее, чем у фосфора, но сильнее, чем у алюминия.
6. У высшего оксида какого химического элемента наиболее выражены кислотные свойства: а) азота или фосфора, б) фосфора или серы?
а) У азота кислотные свойства выражены сильнее, чем у фосфора, т. к. в группах сверху вниз происходит усиление основных и ослабление кислотных свойств.
б) У серы кислотные свойства выражены сильнее, чем у фосфора, т. к. в периодах слева направо происходит усиление кислотных и ослабление основных свойств.
7. Вычислите объем воздуха (примите объемную долю кислорода в нем равной 0,2), который потребуется для сжигания 120 мг образца магния, содержащего 2% негорючих примесей.

8. Вычислите объем оксида серы (IV) (н. у.), который может быть получен при сжигании 1,6 кг серы, если выход продукта составляет 80% от теоретически возможного.


9. Можно ли утверждать, что высшему оксиду серы SO3 соответствует сернистая кислота H2SO3? Почему?

10. Используя метод электронного баланса, определите коэффициенты в схемах химических реакций:



2. Запишите уравнения химических реакций, и характеризующие свойства:

3. Дайте характеристику магния - простого вещества. Какой тип связи наблюдается в нем? Какие физические свойства имеет металл магний? Запишите уравнения реакция магния со следующими веществами: а) кислородом; б) хлором Cl2; в) серой; г) азотом N2; д) соляной кислотой. Рассмотрите их с позиций процессов окисления-восстановления.
Магний— простое вещество, дня него характерна металлическая кристаллическая решетка; он обладает металлическим блеском, электропроводностью.

4. Что такое аллотропия? Какой тип химической связи реализуется в молекулах состава: a) S8; б) H2S? Какие физические свойства имеет наиболее устойчивая модификация серы — ромбическая сера? Запишите уравнения реакций серы со следующими веществами: а) натрием; б) кальцием; в) алюминием; г) кислородом; д) водородом; е) фтором F2. Рассмотрите их с позиций процессов окисления-восстановления.
Аллотропия — явление существования химического элемента в виде нескольких простых веществ, различных по строению и свойствам (так называемых аллотропных форм).

5. Сравните свойства простого вещества кремния со свойства-ми простых веществ, образованных химическими элементами — соседями кремния по периоду.
Неметаллические свойства кремния выражены слабее, чем у фосфора, но сильнее, чем у алюминия.
6. У высшего оксида какого химического элемента наиболее выражены кислотные свойства: а) азота или фосфора, б) фосфора или серы?
а) У азота кислотные свойства выражены сильнее, чем у фосфора, т. к. в группах сверху вниз происходит усиление основных и ослабление кислотных свойств.
б) У серы кислотные свойства выражены сильнее, чем у фосфора, т. к. в периодах слева направо происходит усиление кислотных и ослабление основных свойств.
7. Вычислите объем воздуха (примите объемную долю кислорода в нем равной 0,2), который потребуется для сжигания 120 мг образца магния, содержащего 2% негорючих примесей.

8. Вычислите объем оксида серы (IV) (н. у.), который может быть получен при сжигании 1,6 кг серы, если выход продукта составляет 80% от теоретически возможного.


9. Можно ли утверждать, что высшему оксиду серы SO3 соответствует сернистая кислота H2SO3? Почему?

10. Используя метод электронного баланса, определите коэффициенты в схемах химических реакций:

